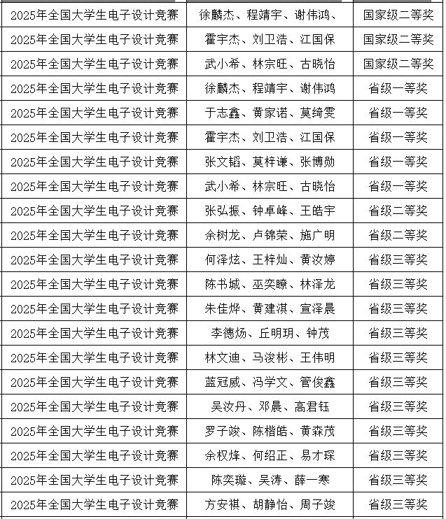
8月22日,2025年“TI杯”全国大学生电子设计竞赛初评结果公布,我校学子凭借扎实的专业技能和出色的团队协作,在激烈角逐中脱颖而出,再创佳绩。学校喜获国家级二等奖3项,省级一等奖5项、二等奖2项、三等奖11项,获奖总数创学校参与该赛事以来历年最高。
为积极备战竞赛,电子信息学院自7月初启动专项集训,99名学生主动放弃暑假休息时间,在指导教师的带领下开展系统性训练。学校领导高度重视,教务处在资源调配、政策支持等方面给予全力支持,为竞赛成绩的取得奠定了坚实基础。

大赛采用“半封闭,相对集中”组织方式,四天三夜的连续比赛赛制。7月30日-8月2日期间,在校内设置了五个赛场,参赛队伍需要在规定时间内完成全国组委会公布的赛题,并制作符合要求的实物作品。赛题涉及数字电路设计、嵌入式系统开发、无人机控制等多个领域,全面考验学生的学科实践与抗压能力。8月5日,在强台风影响下,我校师生仍坚持赴中山大学参加省赛测评。学生克服恶劣天气,展现出优秀的专业水平和顽强的意志力,最终在激烈竞争中勇夺佳绩。

全国大学生电子设计竞赛作为教育部高教司、工业和信息化部人教司共同主办的全国性大学生科技竞赛活动,已成为我国本专科大学生共同参赛,参赛规模最大、参赛学校最多、影响力最大的赛事之一,也是广东省教育厅立项资助的十大学生赛事。2025年全国共有1161所高校约66000名同学参赛,参赛人数创历史新高。
近年来,我校在该项竞赛中的成绩持续稳步提升,稳居全省高校前列。这一成果充分反映学校在工程教育改革、学科竞赛培育与创新实践能力培养方面的显著成效,体现出学生扎实的专业基础、良好的团队协作能力和优秀的解决复杂工程问题水平。‘
附获奖名单:

| © 版权所有:yl6809永利检测中心(股份有限公司)-Official Website / 学校地址:广东省中山市石岐区学院路1号 / 邮政编码:528400 网站备案号:粤ICP备05008828号 |